-
코로나19 백신 접종 후 먹는 타이레놀의 종류와 품귀현상, 그리고 아세트아미노펜 단일성분의 약들은?정보 2021. 6. 14. 10:06반응형
안녕하세요, 실버입니다.
제 주변에서도, 그리고 저희 어머님도 코로나19 백신을 접종했습니다.
특히 어머님께선 아스트라제네카 백신을 접종하셨는데
평소에도 두통 증상이 있으셔서 이번에 진통제를 준비하시게 되었습니다.
그런데 평소와 달리 백신 접종자가 큰 폭으로 늘어나면서 이번 백신의 대표적인 진통제로 알려진 타이레놀 구하기가 쉽지 않아졌습니다.
아직 30세가 넘지 못해 백신 접종 대상이 아닌 저도 미리 진통제를 확보하느라 애를 좀 썼습니다.
다행히 회사 근처의 약국에서 타이레놀을 구할 수 있었는데 타이레놀도 여러 종류가 있었습니다.
저는 여태까지 성인용, 어린이용만 봤는데 일반과 이알 서방정이 또 따로 종류가 있었습니다.

일반 타이레놀과 이알 서방정. 일반 타이레놀 500mg은 아세트아미노펜 단일 성분이 4시간동안 빠르고 강하게 진통효과를 내는 것이고,
8시간 이알 서방정은 8시간동안 약효가 지속되는 진통제라고 합니다.
일시적인 통증이 아닌 지속적인 통증으론 이 약을 복용해야 한다고 합니다.
다만 백신 접종 이후엔 대체로 통증이 오기 전 미리 복용하는 것보단 통증이 온 후에 먹는 것을 약사들이 권장하고 있습니다. 물론 이런 진통제를 구매하실 때 따로 이야기를 나누시는 게 가장 좋습니다.
문제는 백신 접종 이후에 먹는 약의 예시로 타이레놀로 딱 정해지면서 많은 분들이 타이레놀만 찾고 동일 성분의 다른 진통제는 꺼려한다고 해서 문제가 되고 있습니다. 굳이 타이레놀이 아니더라도
동일한 성분의 아세트아미노펜 성분의 진통제 종류로 여러 가지 약품으로 대체가 가능합니다.
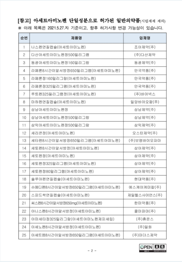
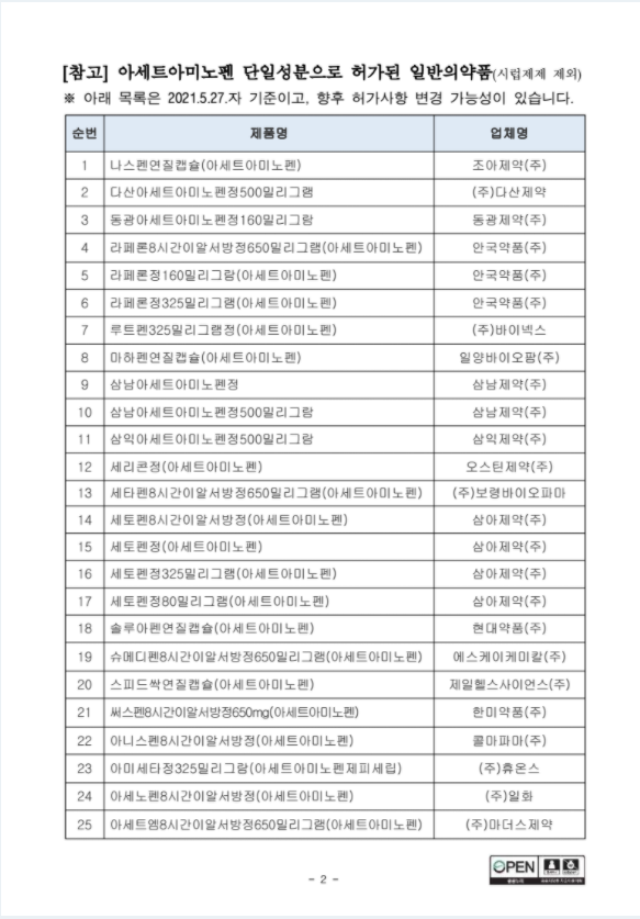
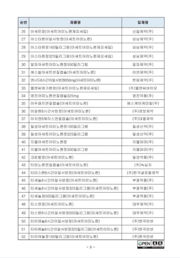
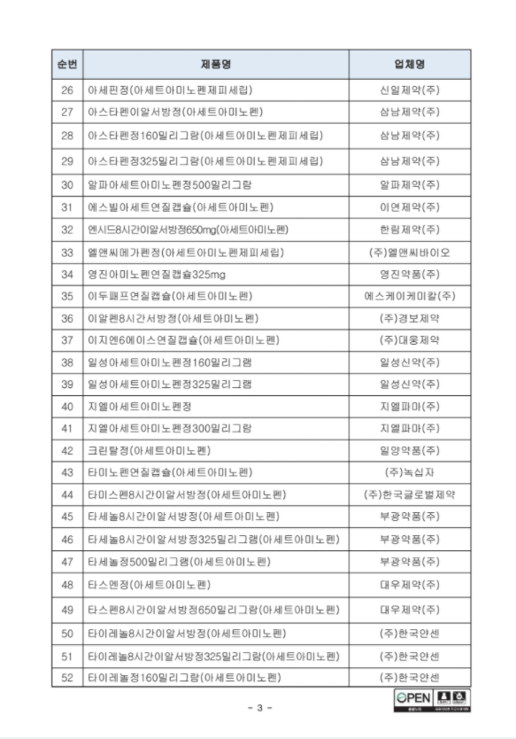
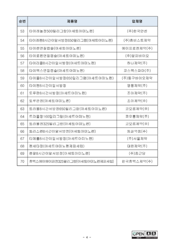
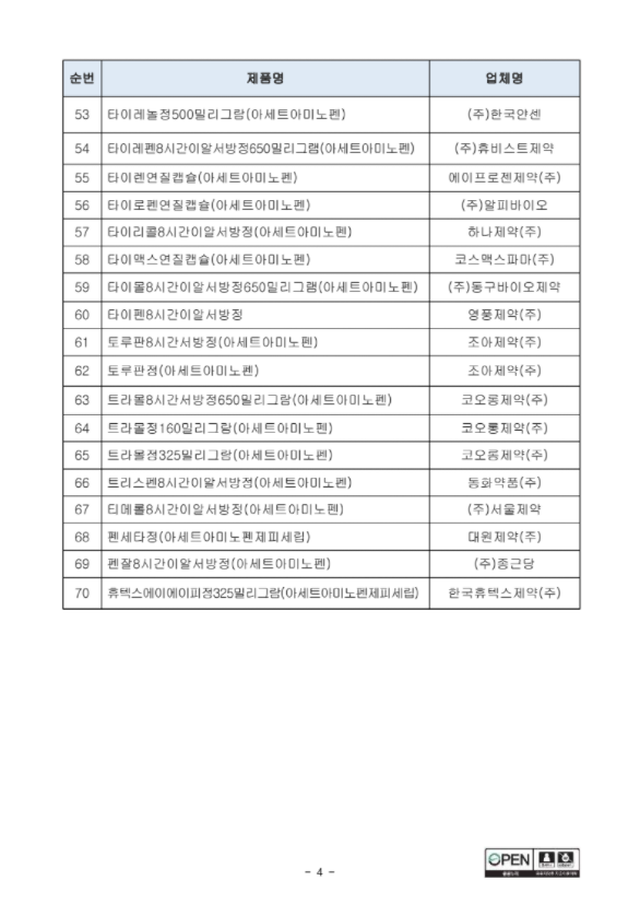
타이레놀을 대체할 수 있는 아세트아미노펜 단일성분 제품 목록은
‘의약품안전나라’의 고객지원에 있는 공지사항에서 목록을 확인하실 수 있습니다.
https://nedrug.mfds.go.kr/bbs/23/890#



출처 : 식품의약품안전처 공지사항 일단 대표적으로 아세트아미노펜이라 적혀있는 제품들이 해당이 되는걸 알 수 있습니다.
그 외에 세타펜, 세토펜, 대웅제약의 이지엔6 에이스연질캡슐(아세트아미노펜), 타세놀, 타이레놀, 토루판, 트라몰정 일부, 펜잘8시간이알 등이 포함되어 있으며
주의해야 할 점은 게보린은 포함되어 있지 않습니다!
반드시 위의 링크를 통해서 목록을 확인하시고 구매, 복용하시기 바랍니다.
저도 어서 백신을 맞고 무사히 통증 없이 지나갔으면 좋겠습니다.
반응형'정보' 카테고리의 다른 글
중고 판매를 위하여 아이패드 공장초기화 하는 방법 (0) 2021.07.04 마우스, DJI드론, 키보드, 스피커 등등 각종 장비 전파인증 취소! 내 전자기기는 해당되는지 검색하기 (0) 2021.06.22 내가 산 마스크, 정말 안전할까? 불량은 없을까? - 식약처 의약품안전나라 행정처분 참고하기 (0) 2021.05.17 ads.txt 관련 티스토리 블로그 관리에서 애드센스 연동하기 - 광고 설정까지 해야 완료! (0) 2021.04.28 애플 2021년 4월 발표 이벤트 요약 정리 – miniLED 들어간 아이패드 프로, 아이맥 등 (0) 2021.04.21 댓글